打开适老化模式 | 无障碍 | 设为首页 | 加入收藏
健康提示
当前位置: 网站首页 >> 健康提示
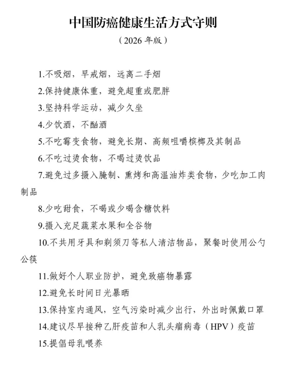
国家版“防癌说明书”来了!一半内容与吃有关......
发布日期:2026-04-13 作者: 来源:人民网微信

今年4月15日至21日是第32个全国肿瘤防治宣传周,宣传主题是“早防早筛早治 同心携手抗癌”。近日,国家卫生健康委正式发布了《中国防癌健康生活方式守则》,15条防癌法则,覆盖生活方方面面,句句实用、人人能学,照着做就能大幅降低患癌风险,护好自己和家人的健康。


上一条:如何在家煎药及中药的服用方法
下一条:孩子的“视力储存罐”如何让它“只进不出”?